Делаем гальванометр

Тема в разделе 'Гальванометры closed loop (с обратной связью)', создана пользователем электроприводчик, 26 мар 2009.

  1. ThatLaser

    ThatLaser Новичок

    Сообщения:
    18
    Симпатии:
    0
    Баллы:
    1
    Пол:
    Мужской
    Ясно. Цаанкрилат (суперклей) нельзя использувать так как он разъедает лаковое покрытие медного дроту.
     
  2. Ryazanec

    Ryazanec Модератор Staff Member

    Сообщения:
    1.577
    Симпатии:
    40
    Баллы:
    48
    Пол:
    Мужской
    Адрес:
    Рязань
    БФ аптечный тоже держит, но до поры - до времени, если сильно перегреть он вспенивается, и стопорит магнит. Супер клей лучше вообще не использовать, он портит многие вещи, к примеру оптику - пластиковыю парами разъедает, стекло ими пачкает, изоляция от проводов тоже хрупкой под его воздействием становится. Эбоксидка - течет от сильного нагрева, но опять же постаратяс надо так нагреть. Можно дихлорэтам с оргстеклом попробовать, но сушить нужно несколько дней, иначе не досохщее оргстекло так же жидким становится от нагрева, а без дихлорэтана более менее 120-150 градусов держит.
     
  3. liapa81

    liapa81 Пользователь

    Сообщения:
    49
    Симпатии:
    1
    Баллы:
    8
    Пол:
    Мужской
    Адрес:
    Беларусь
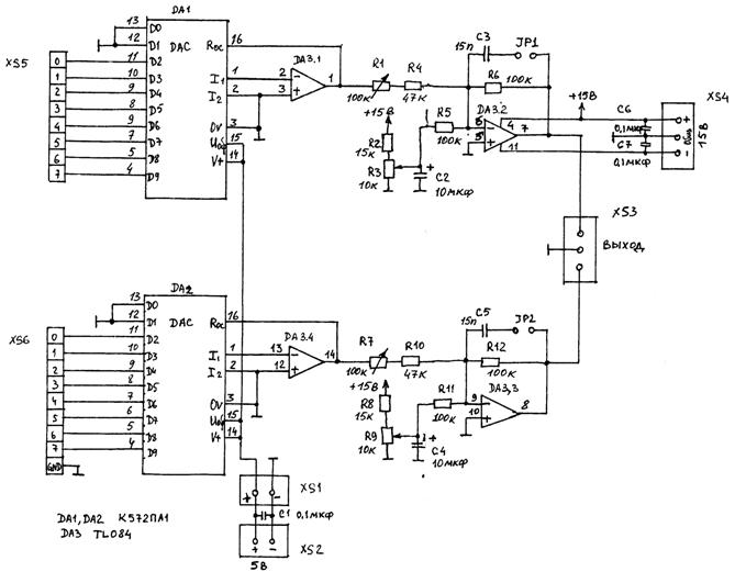
    Добрый вечер. Принимайте ещё одного новичка в свою бригаду. Ребята вопрос. А если не паять конденсаторы С 17,С18 это сильно повлияет на работу проектора? http://lasers.org.ru/forum/attachments/121-png.6377/
     

    Вложения:

    • galvoampsch.png
      galvoampsch.png
      Размер файла:
      1.002,8 КБ
      Просмотров:
      1.111
  4. KoSS_89

    KoSS_89 Пользователь

    Сообщения:
    157
    Симпатии:
    9
    Баллы:
    18
    Адрес:
    Украина. Луганская обл. г Стаханов
    Не очень понятно куда подключены эти конденцаторы, если по питанию апперационника то не влияния особо даже наверно (при удачной разводке платы) вобще незаметите, если эти кондёры принимают участие в усилении сигнала то разница будет! Вплоть до возбуждения всей схемы и выхода из строя чего либо!
     
  5. KoSS_89

    KoSS_89 Пользователь

    Сообщения:
    157
    Симпатии:
    9
    Баллы:
    18
    Адрес:
    Украина. Луганская обл. г Стаханов
    Да, они по питанию стоят, работать будет точно!
     
  6. liapa81

    liapa81 Пользователь

    Сообщения:
    49
    Симпатии:
    1
    Баллы:
    8
    Пол:
    Мужской
    Адрес:
    Беларусь
    Ну так, как я в этом полный новичёк, вопрос такой! Есть самодельные гальво, усилители для них и питание. Ага.. А теперь что нужно ещё? Как всё это дело подключить к компу?
     
  7. KoSS_89

    KoSS_89 Пользователь

    Сообщения:
    157
    Симпатии:
    9
    Баллы:
    18
    Адрес:
    Украина. Луганская обл. г Стаханов
    Теперь нужно определится с драйвером который будет управлять (посредством усилителя) гальвонометрами, драйверы есть с LPT входом и "USB" в кавычках потому, что это усб звуковая карта, впрочем карта может быть и не юсб, главное не меньше шести каналов X,Y, R,G,B, Bl-принудительная заслонка для луча, необезательна... Схеме есть и на этом форуме и в просторах инета. если есть желание и опыт работы с микро контроллерами могу поделится печаткой прошивками и прочим для создания плеера читающего с SD карт памяти.
     
  8. liapa81

    liapa81 Пользователь

    Сообщения:
    49
    Симпатии:
    1
    Баллы:
    8
    Пол:
    Мужской
    Адрес:
    Беларусь

    Был бы очень признателен! Вот на счёт плеера это - сила! Может поделишься (ничего что на ты? Меня Паша зовут). А по поводу микроконтроллера то опыт кое- какой есть. Собирал микроконтроллер для барабанной установки на процессоре PIC16F877. Получилось что-то в роде этого. Просто такую звуковуху я врядли найду.
     

    Вложения:

    • DSCI0003.JPG
      DSCI0003.JPG
      Размер файла:
      517,1 КБ
      Просмотров:
      946
  9. KoSS_89

    KoSS_89 Пользователь

    Сообщения:
    157
    Симпатии:
    9
    Баллы:
    18
    Адрес:
    Украина. Луганская обл. г Стаханов
    Ну вобщем вот полная подборка. Здесь МК не PIC а AVR , думаю проблем небудет. В архиве две прошивки, отличаются инверсией выходов управления лазерами... Если лазер один его нужно подключать к выходу "Blanck", чтоб непотерять линий в картинке. Скорость работы от одного до двадцати киллопикселей, устанавливается в файле "конфиг" (в архиве есть пример) Особое внимание нужно уделить выходу управления лазерами, я на печатке оставил его подключённым напрямую к МК и амплитуда там около трёх вольт! Для конкретного драйвера лазера нужно будет делать преобразователь уровней. Простейший - ULN2803 выход подтягиваем резистором на 10кОм к плюсу напряжения корректного для драйвера лазера (обычно пять вольт) и всё гуд;). Да читает не все форматы граффики, только ILD #0 #1 и не все флешки подходят, у меня из трёх только одна заработала. Чтоб начать вывод граффики нужно кратковременно, после того как флешку вставишь, замкнуть кнопку "старт/сброс".
    P.S. Меня Костя:)
     

    Вложения:

  10. liapa81

    liapa81 Пользователь

    Сообщения:
    49
    Симпатии:
    1
    Баллы:
    8
    Пол:
    Мужской
    Адрес:
    Беларусь
    Чего-то мой архиватор не фурычит.... Никак не могу открыть ..
     
  11. KoSS_89

    KoSS_89 Пользователь

    Сообщения:
    157
    Симпатии:
    9
    Баллы:
    18
    Адрес:
    Украина. Луганская обл. г Стаханов
    Пробуй так
     

    Вложения:

  12. liapa81

    liapa81 Пользователь

    Сообщения:
    49
    Симпатии:
    1
    Баллы:
    8
    Пол:
    Мужской
    Адрес:
    Беларусь
    Костя, открылся только этот файлик. Но я так понимаю, что там на всех то же самое... Скажи честно! Как бы ты посоветовал мне сделать!?
     

    Вложения:

  13. KoSS_89

    KoSS_89 Пользователь

    Сообщения:
    157
    Симпатии:
    9
    Баллы:
    18
    Адрес:
    Украина. Луганская обл. г Стаханов
    Не очень понял, сделать, что?
    Файлы с расширением .hex - файлы прошивки (с примым и инверсным управлением лазеров)
    .Lay - файл с трассировкой платы (если есть опыт создания печатных плат дома) открывается вот этой программой http://download.qrz.ru/pub/hamradio/cad/SLayout-5rus.zip
    .Spl7 - файл программы для рисования схем, там тоже самое, что и на картинке, программа эта http://vrtp.ru/screenshots/2455_Splan7.0.0.9_portable_rus.zip
    Текстовые файлы ( .txt ) открываются обычным блокнотом
     
  14. liapa81

    liapa81 Пользователь

    Сообщения:
    49
    Симпатии:
    1
    Баллы:
    8
    Пол:
    Мужской
    Адрес:
    Беларусь
    Не.. Ты несовсем понял о чём спрашиваю... Я имею в виду с чего лучше подавать сигнал. Делать этот плеер на Атмеге, или покупать звуковуху с шестью выходами, или ЦАП с расширителем лучше собрать? Короче каким способом легче выводить изображение? А с платами я и так дружу. Не ЛУТ конечно, но мне кажется что не плохо! Бывают и похуже экземпляры....
     

    Вложения:

    • схема системы.JPG
      схема системы.JPG
      Размер файла:
      306,2 КБ
      Просмотров:
      857
    • ol4.jpg
      ol4.jpg
      Размер файла:
      34,5 КБ
      Просмотров:
      868
    • ol5.jpg
      ol5.jpg
      Размер файла:
      43,3 КБ
      Просмотров:
      772
  15. KoSS_89

    KoSS_89 Пользователь

    Сообщения:
    157
    Симпатии:
    9
    Баллы:
    18
    Адрес:
    Украина. Луганская обл. г Стаханов
    Конечно лучше сделать звуковуху, чтоб с компа упровлять, много программ, игр и другой инфы интересной, но и плеер выручат, кгда комп лень грузить, а поглядеть охота... В моём проэкторе встроен этот плеер + сделал свою печатку и звуковуха с преобразователем уровней уместилась в корпусе от LPT разьема, получился аля Контроллер RIYA начального уровня
     
  16. liapa81

    liapa81 Пользователь

    Сообщения:
    49
    Симпатии:
    1
    Баллы:
    8
    Пол:
    Мужской
    Адрес:
    Беларусь
    Костя!!!!! Ссылка не открывается!
     
  17. KoSS_89

    KoSS_89 Пользователь

    Сообщения:
    157
    Симпатии:
    9
    Баллы:
    18
    Адрес:
    Украина. Луганская обл. г Стаханов
    Блин, незнаю, всё открывается, да там только картинка, ничего важного...
     
  18. liapa81

    liapa81 Пользователь

    Сообщения:
    49
    Симпатии:
    1
    Баллы:
    8
    Пол:
    Мужской
    Адрес:
    Беларусь
    Ого!!! Оригинальненько получилось!
     
  19. liapa81

    liapa81 Пользователь

    Сообщения:
    49
    Симпатии:
    1
    Баллы:
    8
    Пол:
    Мужской
    Адрес:
    Беларусь
    Костя, Help!!! Знаешь.... Заглянул на системник, а там нет этого LPT разьема! И. что теперь делать???? Знаю, что делать! Костя поделись печаткой для плеера на атмеге!:) Костя, а у тебя видео какое есть того, что он рисует? Просто интересно посмотреть, чего я делаю! Какой будет результат7!
     
  20. KoSS_89

    KoSS_89 Пользователь

    Сообщения:
    157
    Симпатии:
    9
    Баллы:
    18
    Адрес:
    Украина. Луганская обл. г Стаханов
    Нет, видео нет, печатка в архиве, что я выложил выше. Рисует хорошо, но не особо сложные рисунки, например текст из пяти букв будет сильно мерцать... фигуры типа квадрат, ромб итд рисует отлично, впринцыпе отрисовует всё только мерцания большие на сложных картинках
     

Поделиться этой страницей