Делаем дым машину или туман

Тема в разделе 'Дым машины', создана пользователем GREY, 2 ноя 2008.

  1. Kvadro85

    Kvadro85 Пользователь

    Сообщения:
    71
    Симпатии:
    0
    Баллы:
    6
    Нужна была бОльшая температура для испарения жидкости, может не было термоконтакта между подошвой утюга и свинцом :? В целом просто стало меньше парообразование, а после того как содрал свинец и прижал дополнительными винтами трубку, стало все ок. Конечно у нас цели разные, у меня - теплопередача, у Вас - целостность конструкции, так что может и будет все нормально :)
     
  2. GOA

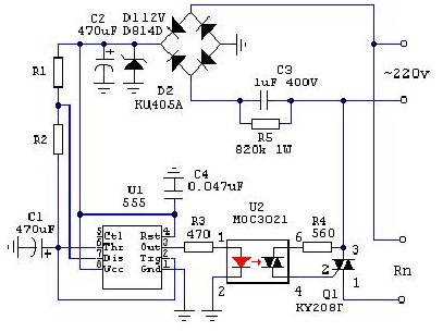
    GOA Новичок

    Сообщения:
    242
    Симпатии:
    0
    Баллы:
    0
    Адрес:
    Кемерово
    Целостность конструкции - не первостепенная цель. Я просто хочу увеличить теплоемкость.

    Вот, кстати, интересное фото. Вы на правильном пути ;)
     

    Вложения:

    • Fog Machine.JPG
      Fog Machine.JPG
      Размер файла:
      106,1 КБ
      Просмотров:
      2.677
  3. Kvadro85

    Kvadro85 Пользователь

    Сообщения:
    71
    Симпатии:
    0
    Баллы:
    6
    Меня сегодня уже так достали тесты, что решил закинуть это все... По крайней мере до завтра =)) Стандартный терморегулятор утюга - в топку, все время биметаллическая пластина прогибается больше и больше, и разброс температур огромный, нужен терморегулятор электронный. И мин вата нужна, сегодня в гараже как на минном поле с асбестовыми листами))
     
  4. Disprozy

    Disprozy Новичок

    Сообщения:
    9
    Симпатии:
    0
    Баллы:
    0
    сломался нагревательный элемент от дым машины - "один умник" включил напрямую без терморегулятора и он вытек.
    Я нашёл другой нагрев.элемент, с меньшей мощностью(заметно по его габаритам).
    Краем уха слышал, что терморегулятор у таких маломощных "дымух" стоит не на отключение - нагрев.элемента от сети, а для насоса (последовательное его с ним соединение). и при заданной температуре термореле замыкается, включая своими контами индикационную лампу(готовность агрегата), и позволяет сработать через кнопку самому насосу.
    Вопрос: так ли это?
     
  5. GOA

    GOA Новичок

    Сообщения:
    242
    Симпатии:
    0
    Баллы:
    0
    Адрес:
    Кемерово
    Схемку можете набросать, как у Вас подключено?
     
  6. Kvadro85

    Kvadro85 Пользователь

    Сообщения:
    71
    Симпатии:
    0
    Баллы:
    6
    По габаритам мощность не определяется, только по сопротивлению. У нас на рынке куча гибких тэнов с разной мощностью и длинной 1, 1.5, 2 метра, с него можно что хочешь согнуть и куда хочешь уложить, имхо идеальный вариант.
     
  7. Disprozy

    Disprozy Новичок

    Сообщения:
    9
    Симпатии:
    0
    Баллы:
    0
    да конечно.

    PM1 - жидкостная помпа.
    KK1 - реле с электротепловым механизмом
    EK1 - Нагревательный элемент
    KM1 - контакты(группа контактов) электротеплового реле
    HL1 - лампа индикации готовности установки (газонаполненная)
    S1 - кнопка запуска.



    Так какойже схемой защиты воспользоваться.
    зЫ. Нагревательный элемент 700 Вт - точно.
     

    Вложения:

    • 15.JPG
      15.JPG
      Размер файла:
      70,3 КБ
      Просмотров:
      3.588
  8. GOA

    GOA Новичок

    Сообщения:
    242
    Симпатии:
    0
    Баллы:
    0
    Адрес:
    Кемерово
    Вариант №2. Сам почти так же делал.
     
  9. Kvadro85

    Kvadro85 Пользователь

    Сообщения:
    71
    Симпатии:
    0
    Баллы:
    6
    Disprozy а какое в дым машине термореле, на включение или отключение?
     
  10. vitalkalm

    vitalkalm Пользователь

    Сообщения:
    144
    Симпатии:
    0
    Баллы:
    16
    Пол:
    Мужской
    Адрес:
    Украина, Одесса
    Kvadro85 - И на то и на другое. Для удержания температуры испарителя в нужном температурном диапазоне.
     
  11. Kvadro85

    Kvadro85 Пользователь

    Сообщения:
    71
    Симпатии:
    0
    Баллы:
    6
    А если так?
     

    Вложения:

    • 15.JPG
      15.JPG
      Размер файла:
      42 КБ
      Просмотров:
      2.619
  12. bamian

    bamian Пользователь

    Сообщения:
    106
    Симпатии:
    0
    Баллы:
    16
    Пол:
    Мужской
    Адрес:
    г. Липецк
    А если на 555 серии сделать таймер то процесс полностью автоматизируется.
    Таблица зависимости работы и отключения нагрузки(Rn)
    от сопротивлений резисторов R1-R2 (можно переменные поставить).
    Сопротивление резисторов Время
    R1 R2 ON OFF
    32K 72K 1 min 24 sec
    160K 360K 5 min 2 min
    320K 720K 10 min 4 min
    480K 1M 15 min 6 min
    640K 1,4M 20 min 8 min
    800K 1,8M 25 min 10 min
    960K 2,1M 30 min 12 min
     

    Вложения:

    • 001.JPG
      001.JPG
      Размер файла:
      34,4 КБ
      Просмотров:
      2.221
  13. vitalkalm

    vitalkalm Пользователь

    Сообщения:
    144
    Симпатии:
    0
    Баллы:
    16
    Пол:
    Мужской
    Адрес:
    Украина, Одесса
    Kvadro85, bamian - оно конечно работать будет, но у Kvadro85 когда испаритель нагреется, он отключится и после подачи жидкости в него быстро охладится, - лучше на нем оставлять питания после достижения требуемой температуры. А у bamian нет контроля температуры испарителя вообще.

    Логика работы электроники для дым машины такая:
    1. Включили питание, температура испарителя низкая - насос подачи жидкости выключен, ТЕН испарителя включён.
    2. Температура испарителя достигла требуемой (около 300 градусов по Цельсию) - включили насос, ТЕН не отключаем (так можно дольше испарять чем с отключенным ТЕН-ом).
    3. Температура испарителя упала - выключили насос, ТЕН по прежнему под питанием, ждем требуемой т-ры - далее п.2.
    4. Необходимо предусмотреть защиту от перегрева испарителя (вдруг жидкость закончилась...) - еще одно термореле отключающее ТЕН на градусов 350.
     
  14. bamian

    bamian Пользователь

    Сообщения:
    106
    Симпатии:
    0
    Баллы:
    16
    Пол:
    Мужской
    Адрес:
    г. Липецк
    Я не имел ввиду работу испарителя а имел ввиду только работу насоса с управлением 555 это + к вышеприведенным схемам. Чтоб насос не работал постоянно до полного охлаждения испарителя, а циклически.
     
  15. bamian

    bamian Пользователь

    Сообщения:
    106
    Симпатии:
    0
    Баллы:
    16
    Пол:
    Мужской
    Адрес:
    г. Липецк
    а не много речь на предыдущих страницах про 200 градусов, при большей глицерин вроде гореть будет
    Та схема которую я выложил работает следующим образом.
    При подаче питания на микросхему DD1 начинает заряжаться конденсатор C1 и в результате на выводе 3 DD1 появляется напряжение, близкое к напряжению питания. По окончании зарядки C1 внутри микросхемы DD! открывается транзистор, связывающий ее седьмой и первый выводы, вследствие чего конденсатор C1 разряжается через резистор R2. После этого цикл работы прибора повторяется.
     
  16. vitalkalm

    vitalkalm Пользователь

    Сообщения:
    144
    Симпатии:
    0
    Баллы:
    16
    Пол:
    Мужской
    Адрес:
    Украина, Одесса
    Период цикла подбирать эксперементально не целесообразно по-моему.

    bamian - при 300 градусах 10% раствор глицерина в воде не будет гореть, хотя по большому счету - не принципиально для схемы...
     
  17. vitalkalm

    vitalkalm Пользователь

    Сообщения:
    144
    Симпатии:
    0
    Баллы:
    16
    Пол:
    Мужской
    Адрес:
    Украина, Одесса
    Короче, видимо прийдется сделать самому дым-агрегат, чтоб не рассусольвать здесь больше... Сама схема, в общем - то , проще простого, важнее железяки правильно собрать до кучи...
     
  18. bamian

    bamian Пользователь

    Сообщения:
    106
    Симпатии:
    0
    Баллы:
    16
    Пол:
    Мужской
    Адрес:
    г. Липецк
    Т.е. когда не постоянно идет жидкость в испаритель, он не успеет быстро остыть, да и брызгать не будет от переполнения. Я бы вообще подобрал резисторы так что 5-10с насос качал а 10-20с отдыхал, тогда и в испарителе вся накопленная жидкость будет успевать испаряться. Я экспериментировал шприцем медленно постоянно подавал жидкость в испаритель, но наступал момент когда начинали брызги из сопла лететь. А когда подаешь жидкость периодически то все получается хорошо. Поэтому и пришел к выводу что надо циклически подавать жидкость в испаритель. А термовыключатель поставил на 230 градусов, ставил на 175 маловато было.
     

    Вложения:

    • 2.jpg
      2.jpg
      Размер файла:
      47,9 КБ
      Просмотров:
      2.063
  19. Disprozy

    Disprozy Новичок

    Сообщения:
    9
    Симпатии:
    0
    Баллы:
    0
    Kvadro85 Спасиб за идею прикрепить 2 термореле. Придётся переделать заводскую конструкцию.
    Вся дым машина не знаю какой канторой собрана, но нагревэлемент от Антари-700Вт.
    Термореле стоял подстроечный,а на замененом нагреаэлементе в том месте даж креплений нет таких - для него используется реле с постоянной величиной.
    Так что сживётся ли насос с явно большей мощностью (старый нагревэлемент имел большую длину "спирали камеры испарителя) с нерассчитанным на него нагревэлементом - не знаю. Скорее всего жидкостью будет плеваться.
    Пробовать аптечным глицерином с водой не хочу, надо поискать где в Волгограде жидкость продают...


    vitalkalm твой принцип наверно самый оптимальный- по поддержанию температуры, не отключая нагрев элемент + добавление резервной защиты в случае повышения аварийно высокой температуры самого элемента.Так я и сделаю ;)

    bamian - неоправданно усложнённая схема защиты, в условиях неблагоприятной рабочей среды ( температура , влажность и хим агрессивная среда) надёжность такой схемы мала.Но всёровно спасибо за идею.
     
  20. GOA

    GOA Новичок

    Сообщения:
    242
    Симпатии:
    0
    Баллы:
    0
    Адрес:
    Кемерово
    Вот этот вариант самый наилучший и самый простой.
    А при 300 градусах жидкость будет подгорать и неприятно вонять.
     

Поделиться этой страницей