Драйвер для синих 445нм с микроконтроллерным управлением

Тема в разделе 'Разработка новых драйверов', создана пользователем yuri, 25 сен 2010.

  1. INFERION

    INFERION Пользователь

    Сообщения:
    1.870
    Симпатии:
    10
    Баллы:
    38
    Пол:
    Мужской
    Адрес:
    Украина, г. Полтава
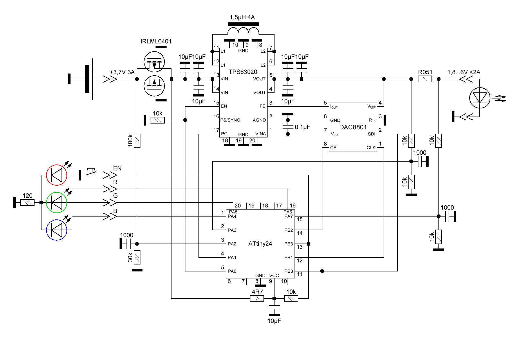
    Оно работает! :cool: [attachment=3:eek:k3wln4s]PA033886.JPG[/attachment:eek:k3wln4s][attachment=2:eek:k3wln4s]PA033887.JPG[/attachment:eek:k3wln4s][attachment=1:eek:k3wln4s]Драйвер.PNG[/attachment:eek:k3wln4s]Регулируется напряжение, никаких возбудов! Всё функционирует нормально, нагрузку держит. Зависимость выходного напряжения от числа, забитого в ЦАП, следующая:
    0x9000=2,06V
    0x8000=2,19V
    0x7000=2,4V
    0x6000=2,63V
    0x5000=2,99V
    0x4000=3,47V
    0x3000=4,32V
    0x2000=5,93V
    Но тут пока ещё не всё ясно. Замечены странные моменты.

    Т.к. я не смог достать более дешевый 14-ти битный ЦАП, я заюзал его 16-ти битный аналог (DAC8811). Поэтому числа 16-ти разрядные. Да, зависимость нелинейная. Это плохо. Но схема работает! Диапазон регулирования спокойно держит в пределах 1,5...6,5V. Ток не проверял, питаю от USB. Но сенсор рассчитан на ток до 2A.
    Подключил светик и выставил 3,47V. Ток через него пошел в 600мА и напряжение не просело...
    Кто не в курсе - габариты платы 3,6х11х14мм.

    Теперь дело за малым. Помогите написать этому драйверу программу :). Пока что я в него загрузил примитивный калибратор, чтоб проверить стабильность и снять зависимость. Теперь зависимость известна и под неё нужно написать алгоритм, чтоб МК мог вычислить число под требуемое напряжение. Остальное я напишу сам, за исключением бут-лоадера. У тиньки не хватает лап, под кнопку нужно заюзать ресет. Но перспектива перепрошивки высоковольтным методом меня не греет. Поэтому нужно написать бут-лоадер, который сможет симулировать сброшеное состояние МК, если при подаче питания кнопка окажется нажатой...

    Попросили печатку и схему, выкладываю архив:[attachment=0:eek:k3wln4s]Драйвер на TPS63020.rar[/attachment:eek:k3wln4s]Но я бы не стал торопится это повторять. Программы нет, неизвестно какие косяки меня ещё впереди ожидают. Может предусилитель в дифференциальном АЦП МК сильно шумит и т.п. К тому же я ещё не разобрался в хренпоймической зависимости напряжения от числа в ЦАП. Как буд-то INL огромные. Но сами ступеньки стабильные...
     

    Вложения:

  2. suslox

    suslox Пушистикс Staff Member

    Сообщения:
    10.207
    Симпатии:
    2.704
    Баллы:
    113
    Пол:
    Мужской
    Адрес:
    Москва
    все бы хорошо,но у меня почемуто возникает вопрос: ты делаешь специально так,чтобы на форуме могли повторить сами единицы, а остальные покупали? :twisted:
     
  3. INFERION

    INFERION Пользователь

    Сообщения:
    1.870
    Симпатии:
    10
    Баллы:
    38
    Пол:
    Мужской
    Адрес:
    Украина, г. Полтава
    А как же! Я делаю в силу своих возможностей, а навыки мои всё растут и растут. Так что извините, успевайте :). Я ничего от народа не скрываю. Если захотят повторить - смогут, т.к. подробно описываю свои методы изготовления ПП и т.п... У меня из "дорогого" оборудования только прямые руки и паяльная станция за 90$. И я не вижу ничего сложного в повторении этой схемы, если конечно есть навыки. Заточенные под повтояремость схемы и так существуют уже. Например NCP1529. Только её тоже почти все берут в готовом виде, ссылаясь на то что затраты меньше, а качество выше. Да и я не могу серьёзные схемы, которые мне интересны, делать из древних огромных чипов. А вкусняху сейчас выпускают только в непаябельных для криворуких корпусах :(...
     
  4. suslox

    suslox Пушистикс Staff Member

    Сообщения:
    10.207
    Симпатии:
    2.704
    Баллы:
    113
    Пол:
    Мужской
    Адрес:
    Москва
    "Только её тоже почти все берут в готовом виде, ссылаясь на то что затраты меньше, а качество выше." да купить готовый получается дешево)не знаю как тебе удается,но мы с одним челом реально это проверяли))

    "А вкусняху сейчас выпускают только в непаябельных для криворуких корпусах ..." , "Так что извините, успевайте" --- понты детектед? :twisted: или дартаньян детектед?

    определись уже - ты делаешь только для себя или для других?
     
  5. INFERION

    INFERION Пользователь

    Сообщения:
    1.870
    Симпатии:
    10
    Баллы:
    38
    Пол:
    Мужской
    Адрес:
    Украина, г. Полтава
    Я делаю то что интересно мне. А смогут ли это повторить - меня мало волнует. Но для тех, кто хочет повторить, я ничего не скрываю. Кроме того, мне интересно делать то, что реально можно клонировать, удобно перепрошить, можно запихнуть в как можно большее число корпусов, найти как можно более разнообразное применение и т.п. При этом чтоб и параметры были на уровне. И мне не интересно делать одно и то же, удовольствие перерастает в рутину. И назад шагать тоже скучно. А вот ставить перед собой каждый раз более сложную задачу всегда интересно...

    Будешь писать за понты, буду огрызаться за зависть ;)...
     
  6. suslox

    suslox Пушистикс Staff Member

    Сообщения:
    10.207
    Симпатии:
    2.704
    Баллы:
    113
    Пол:
    Мужской
    Адрес:
    Москва
    туда же: а что это ты никого никогда не благодаришь?типа никто больше не делает ничего толкового и никогда не говорит ничего умного и дельного?
     
  7. INFERION

    INFERION Пользователь

    Сообщения:
    1.870
    Симпатии:
    10
    Баллы:
    38
    Пол:
    Мужской
    Адрес:
    Украина, г. Полтава
    Почему же? Благодарю. Аж целых 8 раз за что-то благодарил! :D
    А вообще ты прав. Я критик ещё тот. Мне постоянно что-то не нравится. Во всём нахожу недостатки. Но бывает иногда идея какая-то нравится, и я благодарю. Вообще я за эти благодарности и забываю часто, что они вообще на форумах существуют...
     
  8. Vik

    Vik Пользователь

    Сообщения:
    785
    Симпатии:
    17
    Баллы:
    38
    Пол:
    Мужской
    Адрес:
    Россия, Кемеровская обл., Новокузнецк
    Красиво смотрится!!! Супер!!! :)
     
  9. suslox

    suslox Пушистикс Staff Member

    Сообщения:
    10.207
    Симпатии:
    2.704
    Баллы:
    113
    Пол:
    Мужской
    Адрес:
    Москва
    да выглядит приятно и мини - это для портатива самая тема)но себе в стационар все будет как обычно (ну ты понял) :lol:
    охренеть!!!мк что тоже уже втаких корпусах выпускаются??? :confused: :confused: :confused:
     
  10. REKREAT0R

    REKREAT0R Новичок

    Сообщения:
    70
    Симпатии:
    0
    Баллы:
    0
    Все равно технологию придется осваивать раноили поздно.
    Так что чем раньше, тем лучше.
    Скоро без микроскопа совсем ничего не сделаешь
    А когда-то я паял ламповые телеки 60-ти ватным паяльником
     
  11. chem_kot

    chem_kot Модератор Staff Member

    Сообщения:
    1.178
    Симпатии:
    62
    Баллы:
    48
    Пол:
    Мужской
    Эх...сейчас попробую заказть семпл того ЦАП у ТИ...
    ЗЫ: тоже решил задуматься о приобретении паяльной станции :)
     
  12. svic

    svic Пользователь

    Сообщения:
    561
    Симпатии:
    0
    Баллы:
    36
    Пол:
    Мужской
    Адрес:
    г Ижевск
    Так прессовать монтаж, особенно керамику?!!! Извините, но вы, батенька, маньяк! Скоро дело дойдёт до подпиливания пластмассовых корпусов, дабы ещё более сократились размеры... ;)
     
  13. suslox

    suslox Пушистикс Staff Member

    Сообщения:
    10.207
    Симпатии:
    2.704
    Баллы:
    113
    Пол:
    Мужской
    Адрес:
    Москва
    :) да инф все миниатюризует...
    а я наоброт перехожу на ссср вп микросхемы, лампы и индикаторы вакуумные и газоразрядные
     
  14. INFERION

    INFERION Пользователь

    Сообщения:
    1.870
    Симпатии:
    10
    Баллы:
    38
    Пол:
    Мужской
    Адрес:
    Украина, г. Полтава
    Закажи штук пять и со мной поделится не забудь ;) :D ...
     
  15. chem_kot

    chem_kot Модератор Staff Member

    Сообщения:
    1.178
    Симпатии:
    62
    Баллы:
    48
    Пол:
    Мужской
    Сейчас заказал всего 2 :(
    Ничего, когда вышлют (или не вышлют) закажу еще 5шт :D ;)
     
  16. suslox

    suslox Пушистикс Staff Member

    Сообщения:
    10.207
    Симпатии:
    2.704
    Баллы:
    113
    Пол:
    Мужской
    Адрес:
    Москва
    один забиваю плз няяяяя :)
     
  17. chem_kot

    chem_kot Модератор Staff Member

    Сообщения:
    1.178
    Симпатии:
    62
    Баллы:
    48
    Пол:
    Мужской
    Не успел заказать уже забили несколько)))
     
  18. suslox

    suslox Пушистикс Staff Member

    Сообщения:
    10.207
    Симпатии:
    2.704
    Баллы:
    113
    Пол:
    Мужской
    Адрес:
    Москва
    окуеть!!! dac8801 у нас тут стоит 410р!!!!!
     
  19. chem_kot

    chem_kot Модератор Staff Member

    Сообщения:
    1.178
    Симпатии:
    62
    Баллы:
    48
    Пол:
    Мужской
    Пиздос!!!!Что то меня терзают смутные сомнения что мне вышлют несколько ее семплов...особенно 5...при такой то цене.. ппц
    Хотя поживем - увидим
     
  20. Armer

    Armer Пользователь

    Сообщения:
    331
    Симпатии:
    10
    Баллы:
    18
    Адрес:
    Новосибирск
    А разве TI высылают образцы в количестве 5 штук по одной позиции за раз? У них в форме заказа вроде оговаривалось, что до 5 штук всем, кроме России... :D

    INFERION, ты печатки по лазерно-утюжной технологии делаешь, или иначе? Если иначе, дай ссылку, если где описывал.
    зы: Как нанотехнолог нанотехнологу, жму руку. Респект! :)
     

Поделиться этой страницей