Драйвер на zxsc300/zxsc400

Тема в разделе 'Проверенные драйвера', создана пользователем Artemka, 10 авг 2008.

  1. Ryazanec

    Ryazanec Модератор Staff Member

    ну у транзистора тоже свои параметры, к примеру сопротивление в открытом состоянии, а это уже повлияет... и не только это... даже температура транзистора будет иметь своё значение, а катушка... тут индуктивность и сопротивление катушки, в сумме создадут суммарное сопротивление... просто для повышалки у меня нет корпуса, зато есть корпус под литий... и других микрух пока в наличии не имею :(.
     
  2. Роман

    Роман Пользователь

    :confused: :D
    не надо не хрена считать.
    читать надо тему всю сначала чтоб вопросы такие не задавать
    берёшь проволоку подлинней один конец запаиваешь второй прижимаешь пинцетом и укорачиваешь вытягивая одновременно контролируешь ток.................
     
  3. Armer

    Armer Пользователь

    Сопротивление перехода транзистора в открытом состоянии повлияет лишь на скорость возрастания тока через катушку, равно как и напряжение питания схемы. Так что этот параметр не стоит брать в расчет, куда важнее тепловыделение и снижение КПД при относительно высоком сопротивлении перехода. Сопротивление катушки чем меньше, тем лучше, в идеале 0. Тоже отразится на КПД.
    Я больше склоняюсь к понижалкам, они потенциально эффективнее. Заказал hv9910 и zxsc400. Как придут, буду экспериментировать.
     
  4. joix

    joix Пользователь

    Не делал, регулировка тока R1.
     
  5. nERV

    nERV Модератор Staff Member

    В общем опять решил помучать эту микру на предмет запитки сини из А130.
    Из мыслей енсть такие: транзистор использовать полевой с материнки, который logic level.
    Но тут есть неболшая проблемка - макс емкость затвора, которую может раскачать микра - 300пф, а емкость же зарворов транзисторов в основном от 1нф и выше, как быть?
    Так прокатит?
     

    Вложения:

    • 123.jpg
      123.jpg
      Размер файла:
      93,1 КБ
      Просмотров:
      1.779
  6. Armer

    Armer Пользователь

    А куда будет течь базовый ток Q2 и Q3? После того, как затвор перезарядится, биполярники закроются.
     
  7. suslox

    suslox Пушистикс Staff Member

    а чем родные биполярники не катят?
    можно если что пару запараллелить для увеличения нагрузочной способности
     
  8. Витёк

    Витёк Модератор Staff Member

    ZXSC400 два транзюка может не потянуть. Да и один транзюк может и не потянет, слишком большой коэффициент усиления у транзистора должен быть + максимальный ток коллектора тоже должен быть высокий, чтобы 445нм вытянуть...

    Тут мы с Инферионом обсуждали, что для получения токов более 500мА желательно делать на полевиках две цепи:
    1) это вместо транзистора - ключа. причём обязательно нужно делать уселитель полевика, и желательно сделать на базе быстрого драйвера полевика, а не на комплиментарной биполярной паре.
    2) Вместо диода шоттки также поставить полевик, а затвором этого полевика что б управлял компаратор.
    3) Необходимы низковольтные полевики, способные полностью открыться на низких напряжениях (от 2 .. 2.5 вольт)
     
  9. chem_kot

    chem_kot Модератор Staff Member

    А чем не катит вариант, где в качестве силового транзистора стоит ZXTN2007/FZT1049, а его раскачивает какой-нибудь мелкий транзистор типа BC847? У меня большие токи так спокойно выжимаются...
     
  10. Витёк

    Витёк Модератор Staff Member

    с целью увеличения КПД и уменьшения тепловыделения.
     
  11. chem_kot

    chem_kot Модератор Staff Member

    Не так уж и много там на транзисторе теряется, основное же все-таки на токозадающем резисторе и диоде :)
     
  12. phino

    phino Пользователь

    Вот и я после своих экспериментов убедился, что рекомендуемые производителем транзюки работают на ура, необходимо лишь более тщательно подобрать дроссель и разводку платы сделать правильную для исключения наводок
     
  13. nERV

    nERV Модератор Staff Member

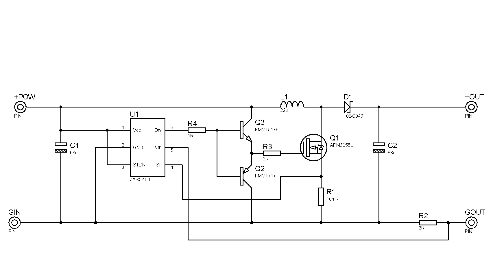
    Собрал таки макетку драйвера для питания 445нм диода из А130.
    Из особенностей: микра дергает пару из bc846а и fmmt3906, которая в свою очередь дергает полевик apm3055l. Токозадающий резистор 0.25ом (4х1ом параллель). Дроссель здоровенный - 14х14х5мм 25мкГн.
    Резистора Rsense как такового нет. Его роль выполняет сама дорожка на плате. Вернее сначала паял переемычку, но с ней более 0.65а не выжать. Сейчас стабильно дает 0.85а на диод, жрет от 3х аккумов металлгидридных 1.3а.
    Из странностей- противное шипеение при работе и непонятное мигание диода при попытке догнать ток до 1.1а. Ну и регулярные красивые взрывы танталов на выходе. Впрочем эту проблему я решил установкой керамических кондеров вместо танталовых.
     
  14. nERV

    nERV Модератор Staff Member

    Не удержался. Сговнякал из г. и в. некое подобие портативной установки, сильно захотелось посветить на улице.
    Еще идейка есть - У нас ведь повышающий драйвер, так? А почему бы не питать затвор полевика повышеным напряжением с выхода преобразователя?
     

    Вложения:

    • 2010-12-29-190.jpg
      2010-12-29-190.jpg
      Размер файла:
      310,8 КБ
      Просмотров:
      1.290
    • 2010-12-29-192.jpg
      2010-12-29-192.jpg
      Размер файла:
      212,6 КБ
      Просмотров:
      1.270
    • 2010-12-29-196.jpg
      2010-12-29-196.jpg
      Размер файла:
      243,8 КБ
      Просмотров:
      1.234
    • princ.jpg
      princ.jpg
      Размер файла:
      102,4 КБ
      Просмотров:
      2.239
  15. Armer

    Armer Пользователь

    Осциллограмму на затворе полевика есть чем посмотреть при токах 0,85 и 1,1А?
     
  16. suslox

    suslox Пушистикс Staff Member

    "противное шипеение при работе" -- глянь осциллограммы в точках, возможно гдето неправильные сигналы идут искаженной формы.

    "непонятное мигание диода при попытке догнать ток до 1.1а" - преобразорватель не справляеться....R2 не слишком великоват?
     
  17. Ryazanec

    Ryazanec Модератор Staff Member

    Rsense поиграться с ним, если мигает, если слишком маленький то гаснуть будет, если слишком большой то не вытянет ток заданый. Шипение от дросселя идет, тут да, осцылографом смотреть, микруха пытается выжать заданный ток но не может.
     
  18. Роман

    Роман Пользователь

    парафином залей дроссель
    дроссели и трансы при генерации создают пик импульс высокого уровня, возможно пробивается изоляция. марку провода проверь для таких случаев используют с двойной изоляцией. отмотай от любого импульсника. в обычных трансах провод другой и не катет для этих.
    кандёры взрываются от выше описаного пика
     
  19. Armer

    Armer Пользователь

    Очевидно, что пульсации превысили предельно допустимое напряжение танталов, но не думаю, что там скакали сотни вольт, чтобы пробить изоляцию лакированного провода дроселя.
    Шипение от внештатной работы ШИМ-а. Что-то не тянет... На ключ у меня подозрения.
     
  20. nERV

    nERV Модератор Staff Member

    На ключ у меня подозрений нет. 30V 12A постоянки, 30А импульсный.
    Дроссель и так залит, еще на заводе. R2 стоит 0.25ом, что соответствует току через ЛД 1.2А.
    Осцилограмммы постараюсь запечатлеть ночью.
     

Поделиться этой страницей